stroygeometria.ru
stroygeometria.ru
Найти
Stroygeometria リップル
»
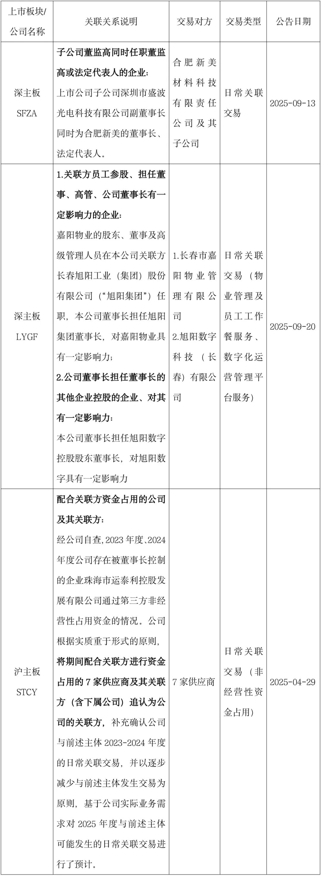
股票 代码
» Oxy 股票 代码 (99) 사진
Oxy 股票 代码 (99) 사진
0
1
2
3
4
5
02 март
0
1
股票 代码
Похожие статьи
Oxy 股票 分析 (97) 사진
Oxy 股票 价格 (98) 사진
西方 石油 业务 (97) 사진
西方 石油 (98) 사진
美国 石油 股票 有 哪些 (99) 사진