stroygeometria.ru
stroygeometria.ru

限制 性 股票 和 期权 的 区别 (99) 사진

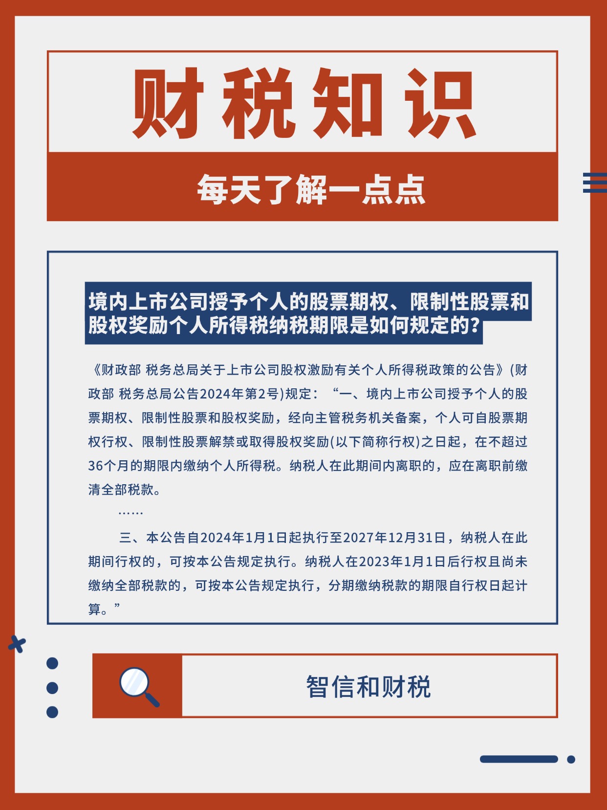
境内上市公司授予个人的股票期权、限制性股票和股权奖励个人所得税纳税期限是如何规定的? - 四川智信和科技有限公司

股票期權(股票選擇權)是什麽?如何交易股票期權? | IG官網

股权激励做得好,公司人才跑不了-36氪

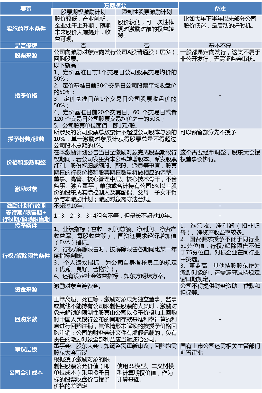
信息披露

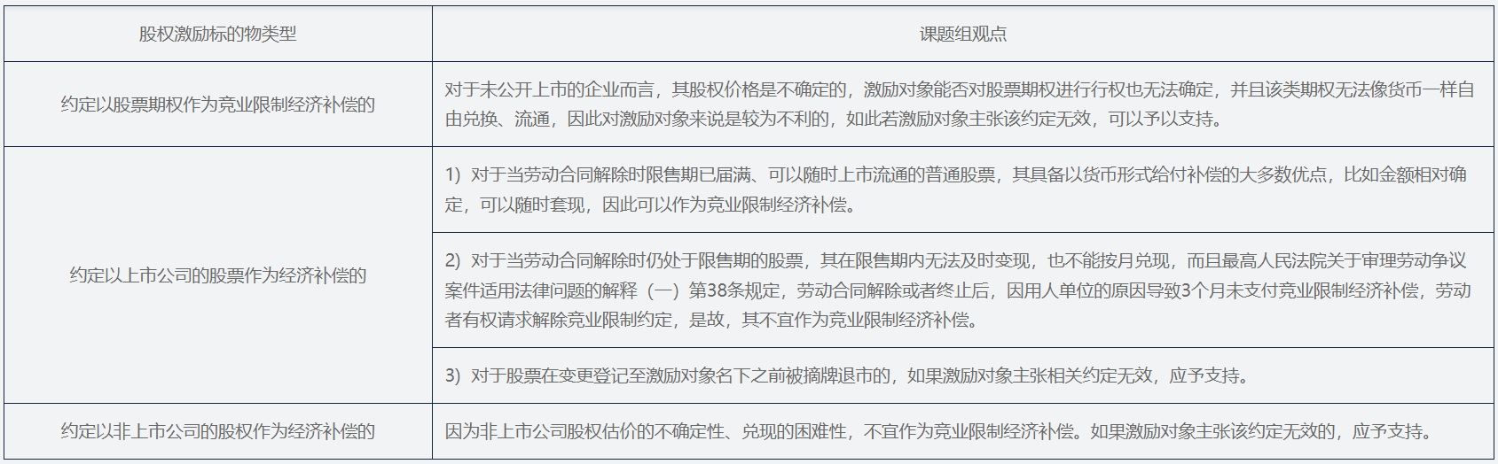
竞业限制实务系列文章(三) ─ 股权激励作为竞业限制补偿金的实务研究(中国大陆) - Lexology

股票期權(股票選擇權)是什麽?如何交易股票期權? | IG官網

股权激励定义、作用及形式对比:解锁人才与业绩增长密码?_配资门户网_新股配资网-金融财经股票配资开户网站平台

不理解这些规则,你都不知道自己的期权打了55折-36氪

国有科研企业股权激励案例实操解读——从上市及非上市企业视角- 专业文章- 上海市海华永泰律师事务所

公司如何发放期权?一文看懂公司期权激励方案-富途安逸

限制性股票_百度百科

限制性股票授予价与公允价值区别及应用场景- 东奥会计答疑

红杉中国联合灵动未来发布《2023年股权激励市场实践研究报告》

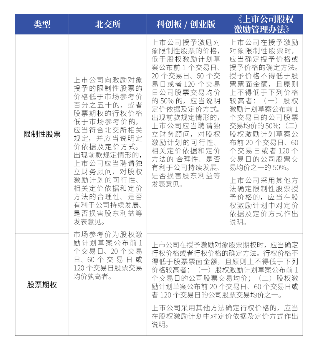
北交所观察之十八|北交所股权激励政策解读_搜狐网

富途证券(香港)帮助中心-美股期权组合订单

场外期权基础知识丨什么是期权

英威腾:2025年限制性股票与股票期权激励计划(草案)-慧博投研资讯

上海金桥信息股份有限公司2020 年股票期权与限制性股票激励计划实施考核管理办法

Options Trading - Brokerage $2.88 | Open Account today!

公司委第21期|拟上市公司股权激励实务要点

企业实施股权激励,为何“偏爱”员工持股计划? - 知乎

限制性股票期权_百度百科

北京市金杜律师事务所关于莲花控股股份有限公司2023 年股票期权与限制性股票激励计划首次授

股权激励:员工需要掏钱吗?——百慧丰企培网为您解答_惠州市百慧丰企业管理咨询有限公司

TMT投资实践(八)——VIE架构如何设计境外股权激励? | China Law Insight

Stripe:员工股权

股票期权是什么:种类、工作原理和示例

富途证券(香港)帮助中心-美股期权移仓

拓维信息: 关于2022年股票期权与限制性股票激励-MT4下载|MT4外汇投资交易|MetaTrader4官网

Options Trading - Brokerage $2.88 | Open Account today!

TMT投资实践:红筹架构如何设计股权激励并衔接海外上市?(下) - Lexology

股权激励,能留住你的心吗?-虎嗅网

股票期权不难懂:理清定义、运作逻辑与股票关键差异

拆解蚂蚁集团SERs激励计划

用“人话”说说股权激励工具那些事儿

你了解吗?】期权投资的三大格言- moomoo 社区

中联重科股份有限公司股票期权与限制性股票激励计划(草案修订稿)

Untitled

Untitled

新书发布| 比“一夜暴富”更好的股权激励- 科技

TMT投资实践(八)——VIE架构如何设计境外股权激励? | China Law Insight

买入看跌期权

宁德时代: 关于2021年股票期权与限制性股票激励计划部分股票期权注销完成的公告_公司公告_每日必读_股票_证券之星

英威腾:2025年限制性股票与股票期权激励计划(草案)-慧博投研资讯

设计了近千个方案后,我们研发出一套激励效果分析系统- 知乎

2024年股指期权迎来强劲开局- CME Group

第二节股权激励(二)限制性股票上市公司按照股权激励计划规定的条件,授予(无偿或者低

红筹股常用的股权激励模式RSU是什么?与股票期权、限制性股票的

股权激励优惠政策梳理

证券事务代表(证代)养成手册(27):股权激励的点石成金术-文末中国联通方案- 知乎

期權vs 股票:選擇正確的投資策略

中顺洁柔:关于对公司《2018年股票期权与限制性股票激励计划》预留部分的部分限制性股票回购注销的公告-慧博报告数据

Long Call 买入看涨期权

有哪些必须了解的行权规则?

每周股票复盘:兆易创新(603986)调整多项股票期权与限制性股票激励计划_火必交易所_火必交易所|火必全球站交易所/以太坊|火必网行情

计算机、通信和其他电子设备制造业】上市公司2023年股权激励实施总览2023年证监会行业下计算机、通信和其他电子设备制造业共计124家上市公司,实施通过152次股权激励。其中科创板41...

股票期权开户流程-期权开户门槛-股指期权交易开户条件-银河期货官网

拟上市公司员工股权激励方案对比研究- 德恒探索- 德恒律师事务所

4位360前高管和周鸿祎的「股权战争」

已归属未行权的期权是什么意思?_中金在线财经号

惠州亿纬锂能股份有限公司股票期权与限制性股票激励计划(草案) 摘要

富途证券(香港)帮助中心-美股期权组合订单

莲花控股股份有限公司关于2023 年股票期权与限制性股票激励计划首次授予部分第二个解除限售

药明康德:关于2019年限制性股票与股票期权激励计划首次授予限制性股票第三个解除限售期解除限售条件成就暨股份上市的公告-慧博报告数据

股权激励是发期权还是发限制性股票呢?

股权激励优惠政策梳理

富途证券(香港)帮助中心-指数期权:港股恒指期权

长期激励案例分享:巧妙调整长期激励计划实现业绩逆袭,战胜市场波动

TMT投资实践:红筹架构如何设计股权激励并衔接海外上市?(下) - Lexology

年度洞察之数据篇:2024年A股企业实施股权激励有哪些数据要点? - 知乎

瑞芯微:关于股权激励限制性股票回购注销实施的公告-慧博(hibor.net)

中伦律师事务所官方网站

药明康德:关于2019年限制性股票与股票期权激励计划首次授予限制性股票第三个解除限售期解除限售条件成就暨股份上市的公告-慧博报告数据

药明康德:关于2019年限制性股票与股票期权激励计划首次授予限制性股票第三个解除限售期解除限售条件成就暨股份上市的公告-慧博报告数据

股权分享计划设计_才博咨询(肇庆)有限公司

从科创板上市公司看“改革开放”后的中国特色式股权激励

深圳市大为创新科技股份有限公司2023 年股票期权与限制性股票激励计划(草案)

2020股权激励研究报告

Moomoo Singapore 帮助中心-指数期权介绍

上半年因股权激励摊销费用致亏损,长亮科技如今又推新一轮激励计划_凤凰网

TMT投资实践:红筹架构如何设计股权激励并衔接海外上市?(上) - Lexology

上海市锦天城律师事务所关于上海妙可蓝多食品科技股份有限公司2020 年股票期权与限制性股票

下跌时代的期权赌博:无人获胜- 知乎

公司委第21期|拟上市公司股权激励实务要点

国有科研企业股权激励案例实操解读——从上市及非上市企业视角- 专业文章- 上海- 上海市海华永泰律师事务所

股票期权与期货:每位投资者应该了解的关键差异

什么是期权?交易前你需要知道的一切

当股票期权成为负担时,还有一种叫做“虚拟股票”的选择。 - 벤처스퀘어

A股科创板研究系列:股权激励的基础知识小结- 德恒探索- 德恒律师事务所

美股期權vs. 股票:5大理由為何部分短線投資者更愛期權交易- 投創教育HKIEI

期权交易指南1 – 什么是期权| NAI 500

活跃末日期权:如何交易末日期权?

用“人话”说说股权激励工具那些事儿- 知乎

药明康德:关于2019年限制性股票与股票期权激励计划首次授予限制性股票第三个解除限售期解除限售条件成就暨股份上市的公告-慧博报告数据

瑞芯微:关于股权激励限制性股票回购注销实施的公告-慧博(hibor.net)

政策助推股权激励多元化,第二类限制性股票激励迅速发展

中顺洁柔:关于对公司《2018年股票期权与限制性股票激励计划》预留部分的部分限制性股票回购注销的公告-慧博报告数据

仪器仪表制造业】上市公司2023年股权激励实施总览- 大数跨境

02 март 0 1
2023 copyright text.