stroygeometria.ru
stroygeometria.ru
Найти
Stroygeometria リップル
»
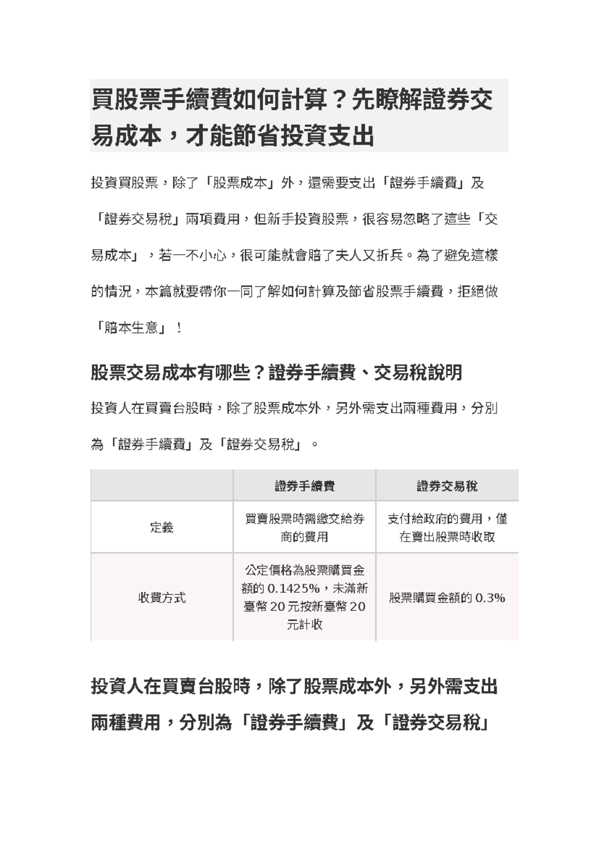
股票 手續
» 賣 股票 手續 費 (99) 사진
賣 股票 手續 費 (99) 사진
0
1
2
3
4
5
02 март
0
1
股票 手續