stroygeometria.ru
stroygeometria.ru

国泰 证券 股票 质押 利率 (99) 사진

國泰綜合證券|股票出借全部約定好方便

2026年群益證券股票質押利率調降!超低利率|手把手教你開戶、匯撥、借款、還款!指定營業員再享手續費優惠| 要不要來點稀飯套餐

如何使用國泰證券APP進行股票貸款? 優缺點分析及申請流程- Mr.Market市場先生

2023/12/22更新: 2024年的專案年利率為2.15%起》 《更新:5/15調整利率為2.06%起》 這篇文榨乾我了😂  回顧整個流程真是挺多細節哈哈按照我的個性如果全部寫好寫滿

了解大戶的財富管理策略:馬雲、蔡崇信如何透過股票質押貸出350億美金?什麼是股票質押? | ezbow

2026年群益證券股票質押利率調降!超低利率|手把手教你開戶、匯撥、借款、還款!指定營業員再享手續費優惠| 要不要來點稀飯套餐

國泰綜合證券|股票出借全部約定好方便

借貸專區

2025 年面向专业投资者公开发行公司债券募集说明书(申报稿) 牵头主承销商(受托管理人) 联

股票貸款| 國泰綜合證券Cathay Securities Corporation

股票貸款| 國泰綜合證券Cathay Securities Corporation

2026年群益證券股票質押利率調降!超低利率|手把手教你開戶、匯撥、借款、還款!指定營業員再享手續費優惠| 要不要來點稀飯套餐

這是國泰證券的股票貸款吧,質押要找國泰銀行

股票質押是什麼?利率好嗎?股票質押利息/流程/風險詳細解析- Mr.Market市場先生

国泰海通证券最低佣金开户链接:手把手教你拿下“超低佣+免五”神级账户! - 免五低佣开户网(开户微信号:zqkdbwx )

券业重磅!2020分类评级结果出炉,AA级增至15家,招商、国君连续13年入选!25家券商惨遭下调,这家连降5级_ 证券时报网

股迷大會考殖利率殖利率👉是衡量股票每年從股息中獲得現金回報的比率,類似銀行年利率📌殖利率重點速記🎯定義:又稱「現金殖利率 」或「股息收益率」,是衡量投資人每年能從股息(現金股利)中獲得多少現金回報的比率

虎年新春理財】善用股票借款聰明放大股票殖利率- 鏡週刊Mirror Media

如何使用國泰證券APP進行股票貸款? 優缺點分析及申請流程- Mr.Market市場先生

2022/3國泰股票質押換約

股票質押借貸款心得與利率多少?股票借錢優缺點與能借多少錢- Jerry成長駭客

股票質押是什麼?利率好嗎?維持率這樣算! - 文章

股票質押借貸經驗分享| Facebook

凯众股份:国泰海通证券 股份有限公司关于上海凯众材料科技股份有限公司向不特定对象发行可转换公司债券第一次临时受托管理事务报告(2026年度)-慧博研究报告资讯

股票質押是什麼?最新11家銀行與券商利率、費用、撥款速度完整比較| 槓桿學院

券业收业绩大红包!76 家券商半年报全景出炉,自营稳居第一收入

國泰銀股票質押分享- 理財板| Dcard

股票質押是什麼?利率高嗎?股票質押維持率怎麼算?股票質押條件、流程、風險一次看-股票入門

國泰綜合證券|股票出借全部約定好方便

股票質押是什麼?利率好嗎?股票質押利息/流程/風險詳細解析- Mr.Market市場先生

A大(kewei)個人研究觀察記錄篇(鴻海投資篇) : 10月10日!網友信貸及股票質借心得分享!

股票質押銀行推薦哪間?券商、銀行個別股票質押利率比較懶人包! - Roo.Cash

2026年群益證券股票質押利率調降!超低利率|手把手教你開戶、匯撥、借款、還款!指定營業員再享手續費優惠| 要不要來點稀飯套餐

國泰證券➡️元大證金:線上匯撥10分鐘完成!

他是看質押標的給的利率台積電這些2.48 台泥這些2.68 你可以看網頁列出的股票不過我新的脆文有分享營業員主動聯絡我幫我申請到2.4%!  https://www.yuantafinance.com.tw/SF_event_page/index.html

2026年群益證券股票質押利率調降!超低利率|手把手教你開戶、匯撥、借款、還款!指定營業員再享手續費優惠| 要不要來點稀飯套餐

股票質押是什麼?利率好嗎?維持率這樣算! - 文章

股票出借懶人包( 3 ):單日最高出借記錄根基20 張|在國泰證券App 改版之後

挂钩3个指数1个利率,“招智红利一号”扩大募集规模,产品收益到底如何?招银理财与摩根联手能跑赢市场吗?丨机警理财日报(

關於股票出借這件事

元大證券|好優貸

股票質押入門+實戰分享】永豐股票質押利率降到2.5%,15檔優質標的押起來! - 鐵蛋存錢日記

股票質押是什麼?利率好嗎?維持率這樣算! - 文章

股票質押是什麼?利率好嗎?維持率這樣算! - 文章

ETF也能開槓桿!? 股票質押讓你的0056、00878快速放大回報!-Money錢| CMoney投資網誌

中信证券60亿债券取消发行,事出开源证券被监管处罚- 时代财经-企业第一财经读本

質押手法請益- Mobile01

透视券商中期业绩预告:国泰君安为何“顺境”下滑?

股票質押維持率怎麼計算?股票質押懶人包!詳細資訊一次看- 房貸診療室- 全謹代書事務所-謝敦堯代書

投资研究服务平台

凯众股份:国泰海通证券 股份有限公司关于上海凯众材料科技股份有限公司向不特定对象发行可转换公司债券第一次临时受托管理事务报告(2026年度)-慧博研究报告资讯

直接在國泰證券質押利息

股票質押不冒險有鐵則!鐵蛋:槓桿資金專攻0056、00878等ETF | 存股族愛ETF | 股市| 聯合新聞網

股票#質押#借貸#國泰#分享先來分享幾個有接觸的管道國泰證券股票貸款雖然是有點久以前了不過利率一樣太高優點:不用臨櫃跑K10、全部線上操作

信用业务成券商业绩重要增长极!两融规模不断扩大,38家利息净收入增长-腾讯新闻

股票質押貸款全攻略:維持率怎麼算?條件、利率與申請流程一次搞懂! - CashFeel 安錢感

虎年新春理財】善用股票借款聰明放大股票殖利率- 鏡週刊Mirror Media

国元证券】证券行业:研究方法与盈利预测【洞见研报DJyanbao com】 | PDF

国泰海通证券-投资银行业与经纪业行业券商大自营业务系列专题之二:权益自营激荡三十年,“OCI加”是新起点-250701-研报-行业分析-慧博投研资讯

永豐真的大推不看個人條件只看股票條件我質押300萬,利率 2.4%、0手續費、265借券費、最慢T+1撥款台股手續費0.08%、美股復委託0.08%無最低,定期定額買台股美股都很方便

凯众股份:国泰海通证券 股份有限公司关于上海凯众材料科技股份有限公司向不特定对象发行可转换公司债券第一次临时受托管理事务报告(2026年度)-慧博研究报告资讯

股票借貸永豐金懶人包:申請流程、常見問題、注意事項一次看!|豐雲學堂2026 年01 月

好低喔….那國泰的質押%數真的很高欸

股票質押是什麼?利率多少?維持率怎麼算?-口袋學堂

股票質押借貸款心得與利率多少?股票借錢優缺點與能借多少錢- Jerry成長駭客

股票質押是什麼?7大常見問題助你深入了解- 大揚代書

信用业务成券商业绩重要增长极!两融规模不断扩大,38家利息净收入增长-腾讯新闻

國泰證券線上匯撥(K10)跟存券匯撥差異請有在用國泰證券匯撥股票到元大證金的人要注意請用圖二的

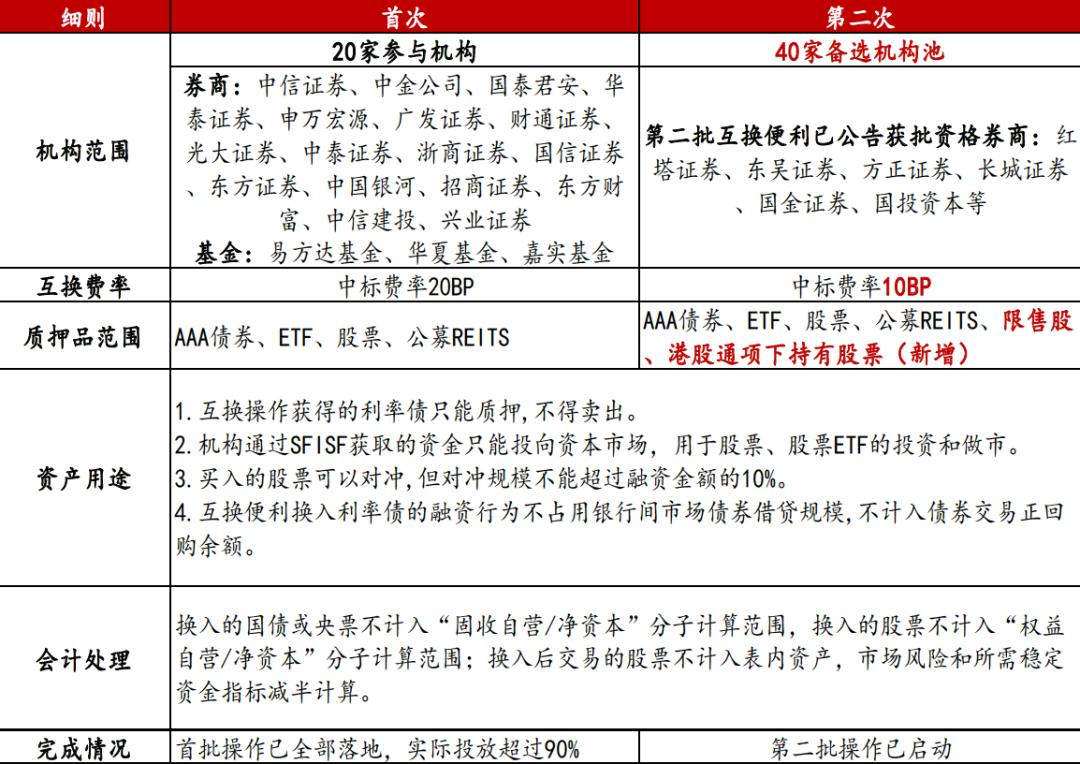
国联研究|第二次互换便利操作启动,市场流动性有望走阔

股票質押借貸款心得與利率多少?股票借錢優缺點與能借多少錢- Jerry成長駭客

2023/12/22更新: 2024年的專案年利率為2.15%起》 《更新:5/15調整利率為2.06%起》 這篇文榨乾我了😂  回顧整個流程真是挺多細節哈哈按照我的個性如果全部寫好寫滿

股票質押意思及流程4 步驟?投資人必懂的股票質借風險解析- 房市氣象台

那一家證券質借ETF的利率及成數最好呢? | 強基金fundhot

因為永豐的正2利率從3.2%(圖打錯了) 可展延會變6.35% 也不能再質押新的張數不開放正2了得知消息開始找別家卷商看有沒有比較好的利率

股票質押📈資產放大再放大#走在夢想路上- 理財板| Dcard

股票質押是什麼?申請條件和流程一次告訴你! - 旺來財經

股票質押是什麼?利率高嗎?股票質押維持率怎麼算?股票質押條件、流程、風險一次看-股票入門

ETF也能開槓桿!? 股票質押讓你的0056、00878快速放大回報!-Money錢| CMoney投資網誌

股票借貸永豐金懶人包:申請流程、常見問題、注意事項一次看!|豐雲學堂2026 年01 月

潘吉爾存股- 這次也簡單的更新一下關於群益的股票質押利率即將到來的變化利率既6/25調整後8/13將結束鈔優貸的所有方案,並調升利率😓  並同時推出新方案「E利貸」 - 不過與其他家的利率調整方式不同

股票質押全攻略!銀行與券商股票貸款利率比較、質押維持率試算好事貸®二胎房貸由銀行資歷團隊,解決您的資金需求!

00878|2025 Q2 配息出爐!年化配息率高達9% - 鐵蛋存錢日記

如何使用國泰證券APP進行股票貸款? 優缺點分析及申請流程- Mr.Market市場先生

他是看質押標的給的利率台積電這些2.48 台泥這些2.68 你可以看網頁列出的股票不過我新的脆文有分享營業員主動聯絡我幫我申請到2.4%!  https://www.yuantafinance.com.tw/SF_event_page/index.html

國泰證券線上匯撥股票教學元大證金股票質押利率算是數一數二漂亮的. 原本股票要匯撥到元大證金超級麻煩. 要親自跑原本的券商填寫K10匯撥單😱 .

國泰證券線上匯撥股票教學元大證金股票質押利率算是數一數二漂亮的. 原本股票要匯撥到元大證金超級麻煩. 要親自跑原本的券商填寫K10匯撥單😱 .

股票質押小白必看|股票質押斷頭是什麼?股票貸款額度、利率、風險一次看

我是用國泰的小用戶! 請問質押部分能在國泰做還是在哪裡🧐請問各位大神是否能給建議感謝🙏 看到有元大或是群益

那一家證券質借ETF的利率及成數最好呢? | 強基金fundhot

股票質押是什麼?如何操作、風險與優勢解析– 呢喃貓商學院Murmurcats

股票質押貸款全攻略:維持率怎麼算?條件、利率與申請流程一次搞懂! - CashFeel 安錢感

股票可以借錢嗎?介紹股票貸款3管道,存股族免賣股、也能輕鬆取得「臨用金!」|豐雲學堂2026 年01 月

如何使用國泰證券APP進行股票貸款? 優缺點分析及申請流程- Mr.Market市場先生

發現永豐證券有幾檔股票的質押利率調整成2.5 % 有需要的可以利用一下沒在官網看到公告

2026年群益證券股票質押利率調降!超低利率|手把手教你開戶、匯撥、借款、還款!指定營業員再享手續費優惠| 要不要來點稀飯套餐

股票質押借款是什麼?股票質押利率計算與流程一次搞懂! -元滿

股票質押📈資產放大再放大#走在夢想路上- 理財板| Dcard

A大(kewei)個人研究觀察記錄篇(鴻海投資篇) : 10月10日!網友信貸及股票質借心得分享!

02 март 0 1
2023 copyright text.