stroygeometria.ru
stroygeometria.ru
Найти
Stroygeometria リップル
»
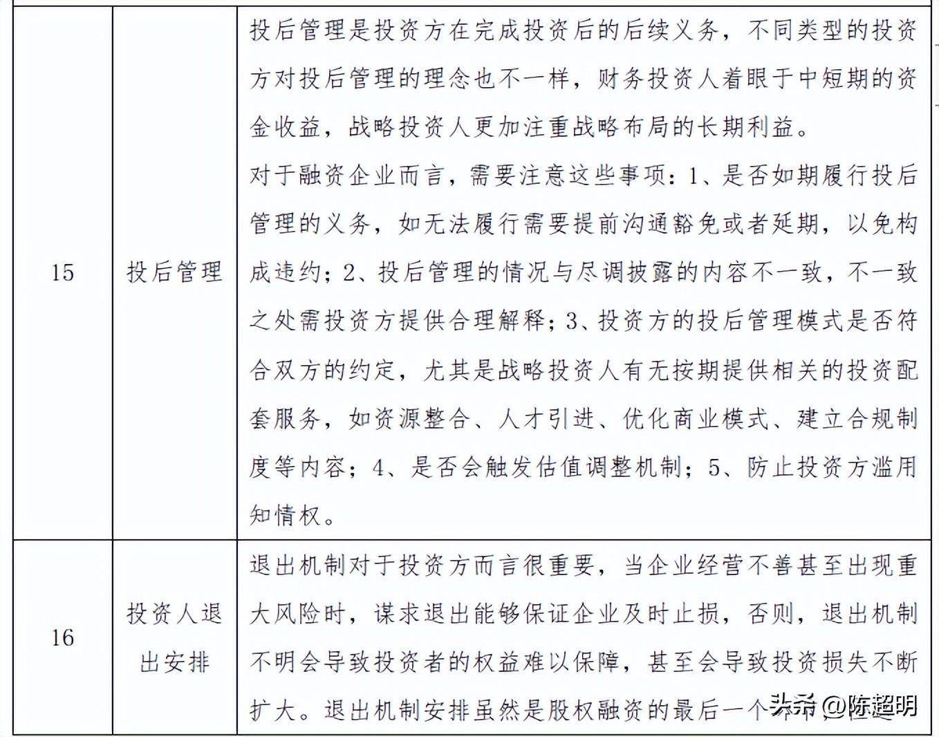
股权 什么
» 股权 融资 是 什么 (99) 사진
股权 融资 是 什么 (99) 사진
0
1
2
3
4
5
02 март
0
0
股权 什么