stroygeometria.ru
stroygeometria.ru
Найти
Stroygeometria リップル
»
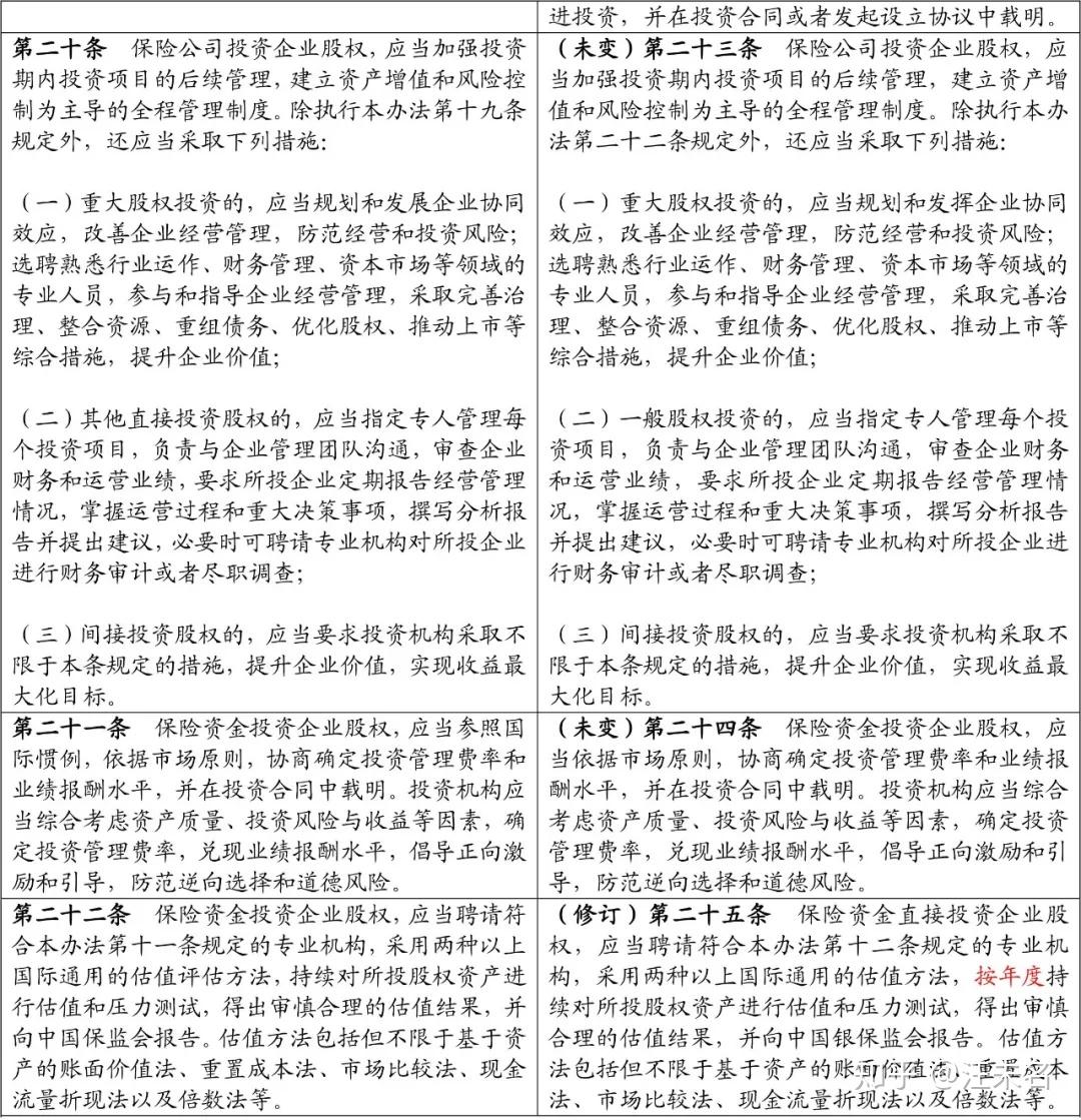
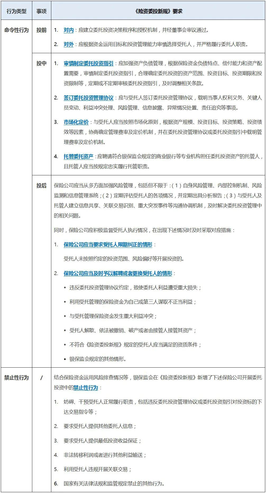
股权 投资
» 保险 股权 投资 (98) 사진
保险 股权 投资 (98) 사진
0
1
2
3
4
5
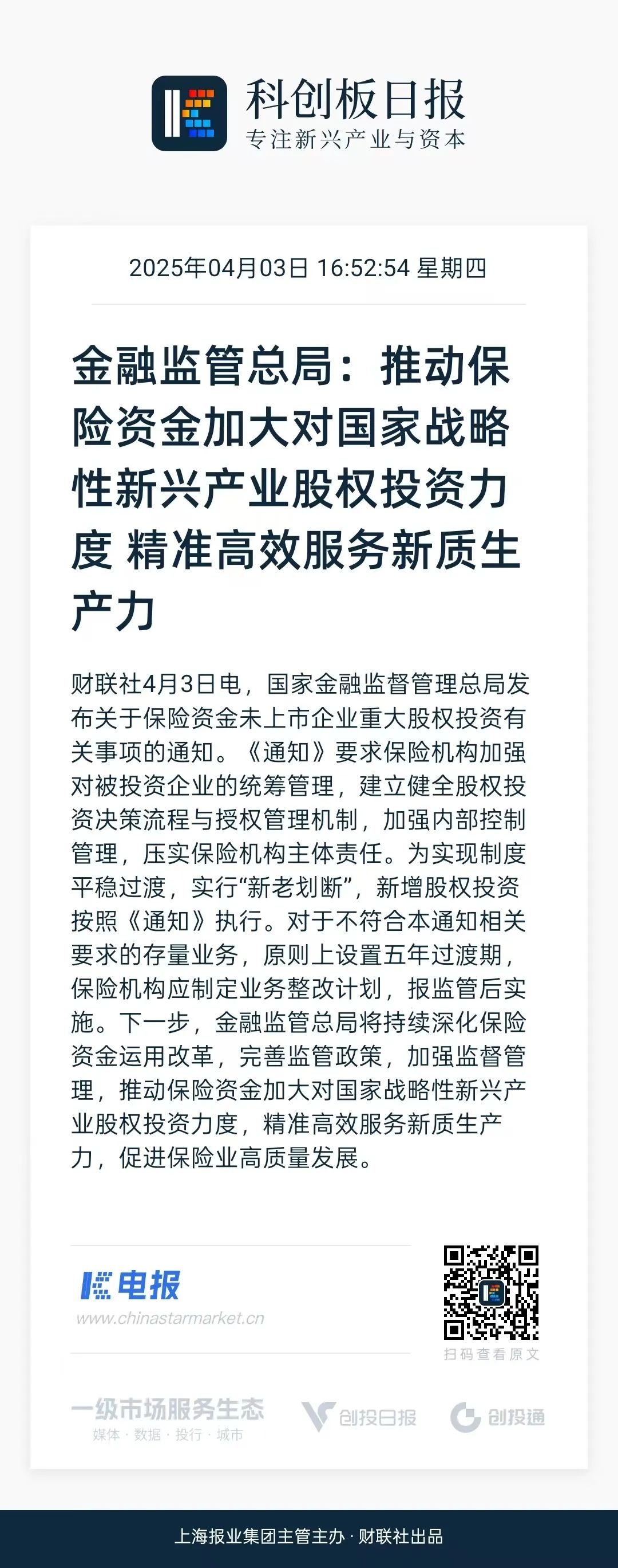
02 март
0
2
股权 投资