stroygeometria.ru
stroygeometria.ru
Найти
Stroygeometria リップル
»
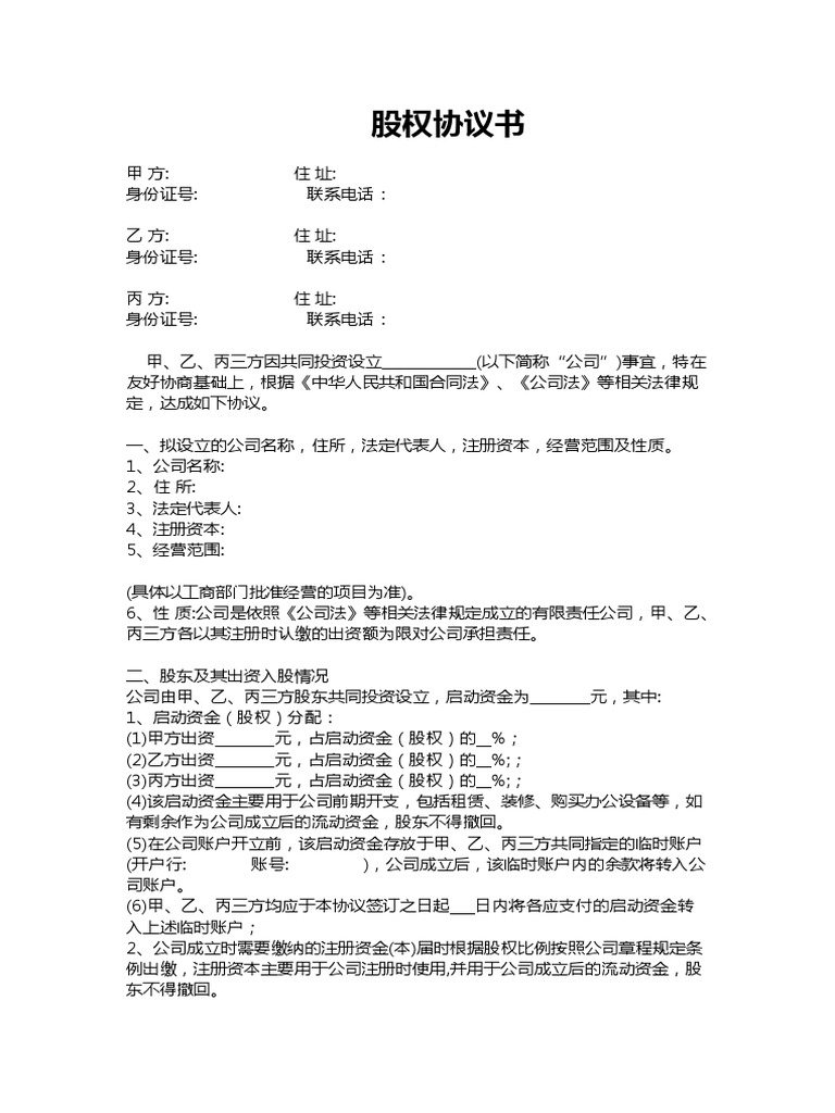
股权 投资
» 股权 投资 合作 协议 (99) 사진
股权 投资 合作 协议 (99) 사진
0
1
2
3
4
5
02 март
0
0
股权 投资