stroygeometria.ru
stroygeometria.ru
Найти
Stroygeometria リップル
»
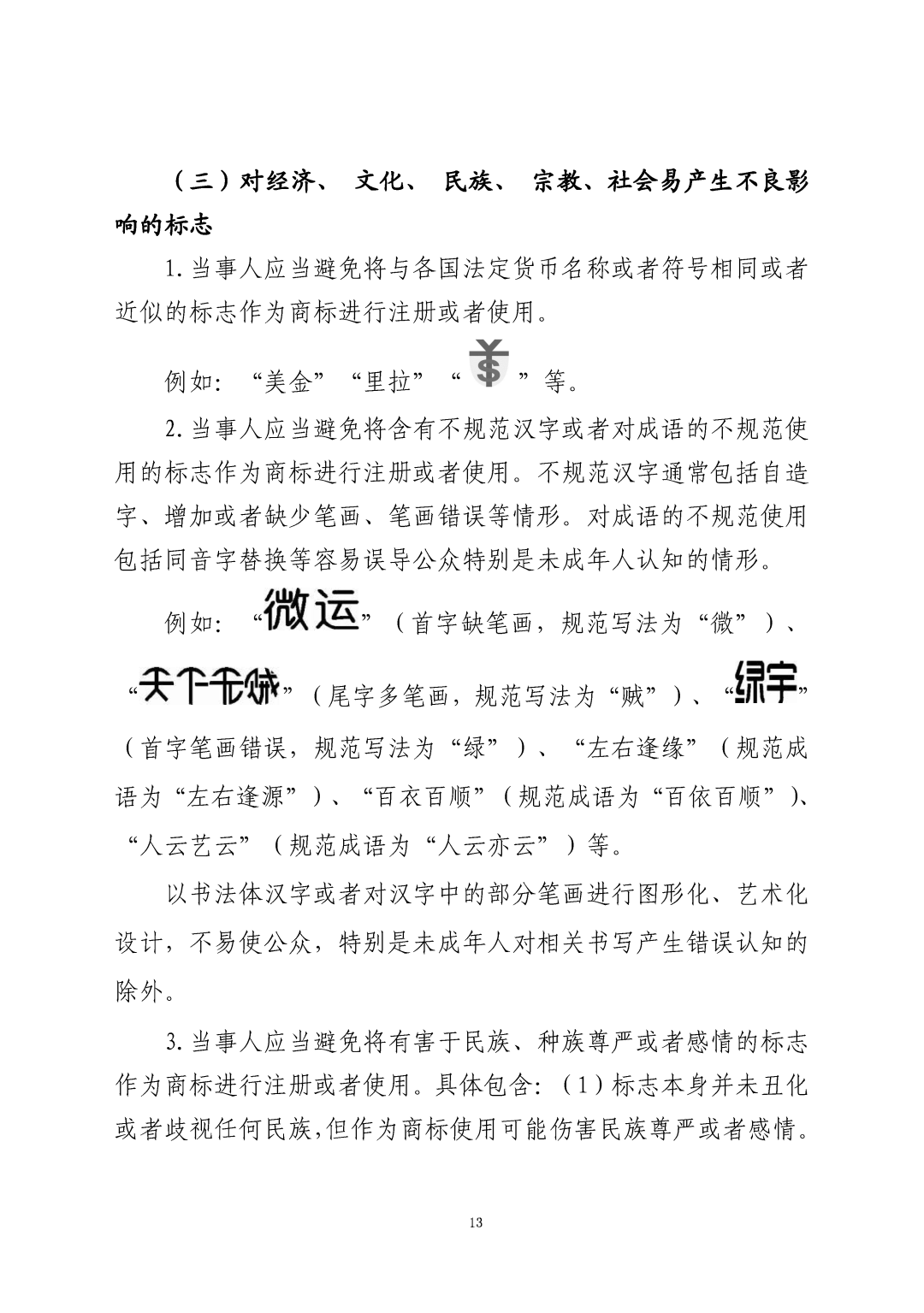
美金 里拉
» 10 美金 里拉 (97) 사진
10 美金 里拉 (97) 사진
0
1
2
3
4
5
02 март
0
0
美金 里拉