stroygeometria.ru
stroygeometria.ru
Найти
Stroygeometria リップル
»
虚拟货币 2024
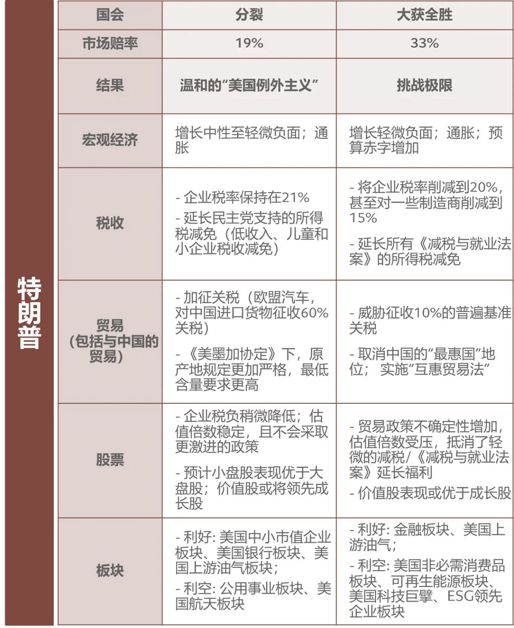
» 特 朗 普 能 赢得 2024 大选 吗 (99) 사진
特 朗 普 能 赢得 2024 大选 吗 (99) 사진
0
1
2
3
4
5
02 март
0
1
虚拟货币 2024
Похожие статьи
2024 虛擬 貨幣 推薦 (99) 사진
虛擬 投資 競賽 2024 (97) 사진
联合 健康 ceo 枪击 案 (99) 사진
中国 股市 大 跌 原因 2024 (99) 사진
联合 健康 保险 ceo 被 杀 (98) 사진