stroygeometria.ru
stroygeometria.ru

證券 業 辦理 外匯 業務 管理 辦法 (99) 사진

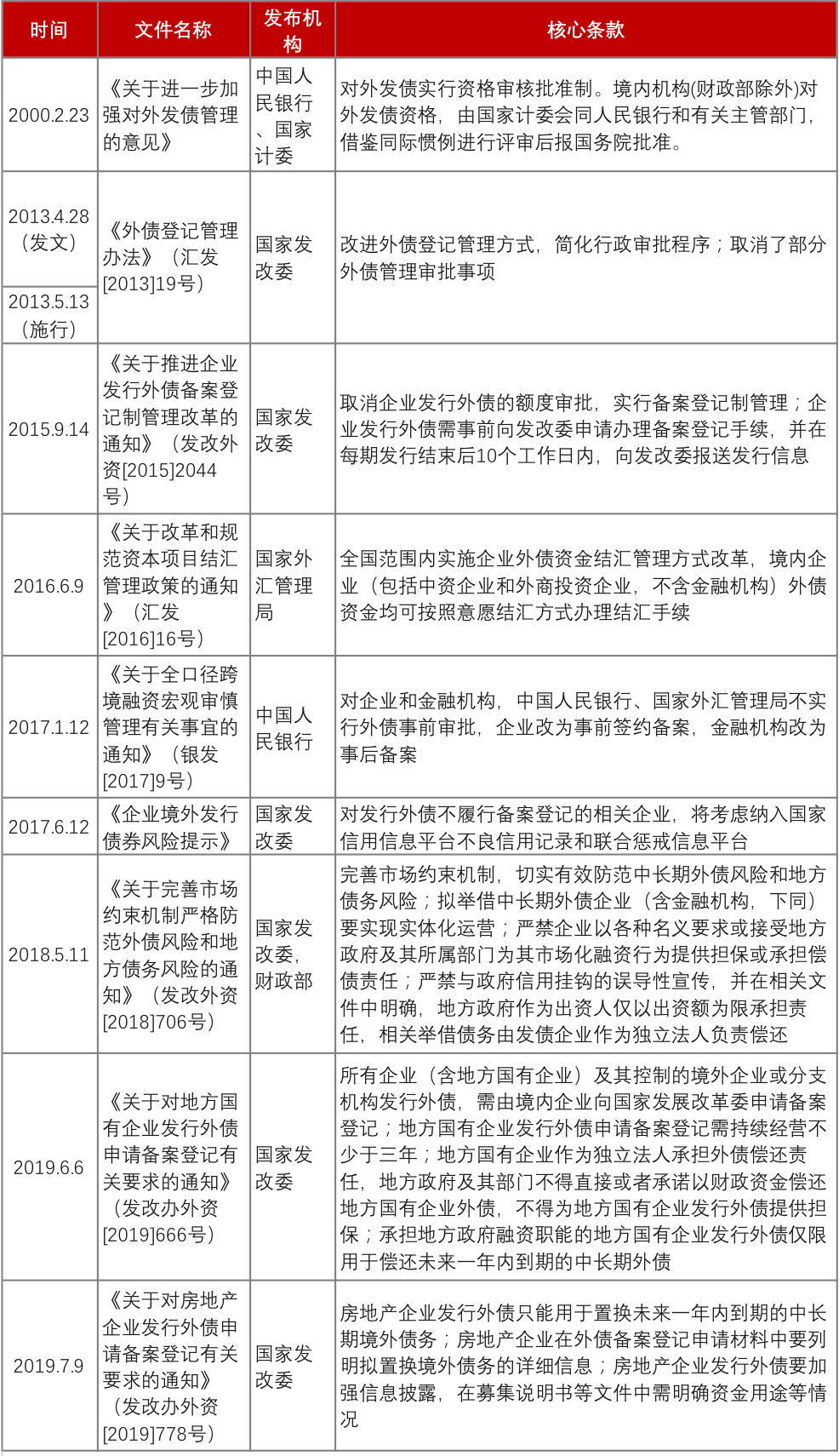
跨境投资合规:境外直接投资ODI核准备案申报指南

Untitled

非法跨境证券业务遇监管“紧箍咒”

張麗真103.6.14

律师事务所从事证券法律业务管理办法》的修订解读- 金杜律师事务所- 彭晋

外匯相關法規

稳步推进银行外汇展业改革(财经观·改革说)

📢提醒投資人透過我國合法業者辦理境外證券投資依據證券交易法第44條規定:「證券商須經主管機關之許可及發給許可證照,方得營業;非證券商不得經營證券業務 」,因此國外機構未經許可,不得在我國經營或招攬證券業務。 金管會提醒,國內投資人自行透過境外網路平臺辦理 ...

Untitled

外汇展业改革参与银行增至16家

企业境内外上市前开展股权激励计划外汇管理规定与实践- Lexology

外汇违规罚到“肉疼”!21起案例罚没款逾五千万元,许多银行上榜单-中国财富网

銀行業辦理外匯業務管理辦法第十四條修正條文第十四條經金管會核准辦理金錢信託業務之指定

PPT - 證券商受託買賣人員銷售衍生性金融商品宣導說明會PowerPoint Presentation - ID:6491800

康和證券集團- 組織架構

律师事务所从事证券法律业务管理办法》的修订解读- 金杜律师事务所- 彭晋

法令輯要

證券商經營財富管理業務之發展與展望- 臺灣證券交易所| 觀點

高命中提外幣| PDF

法令輯要】

台灣匯款到大陸限制:小額匯款匯出的3大規定

CHINA MINSHENG BANKING CORP., LTD.

违反规定办理结汇业务,中行滨州分行被外汇局罚没近130万-移动支付网

PPT - 外商投资企业办理外汇业务指南PowerPoint Presentation - ID:6930962

元富證領先業界開辦認股借貸業務- 日報- 工商時報

金融法規彙編- GPI政府出版品資訊網

外匯相關法規

一带一路” 国家外汇管理政策概览(美洲篇)

樂學網

今年来10张罚单涉券商外汇违规,四类违规需警惕

境内上市公司外籍员工参与股权激励资金管理办法》发布_中国经济网

外汇展业改革参与银行增至26家 三季度工行等4家入列- 21经济网

宏典文化

全民來join【公共政策網路參與平臺】 - 中央銀行公告:預告「銀行業辦理外匯業務管理辦法」部分條文修正草案🔸 修正草案詳細內容請參考👉  https://reurl.cc/pav47Z 📣 若對公告內容有修正建議者,可至【公共政策網路參與平臺】留言#銀行#

宏典文化

《外国投资者对上市公司战略投资管理办法》新规及实务思考

全民來join【公共政策網路參與平臺】 - 中央銀行公告:預告「銀行業辦理外匯業務管理辦法」部分條文修正草案🔸 修正草案詳細內容請參考👉  https://reurl.cc/pav47Z 📣 若對公告內容有修正建議者,可至【公共政策網路參與平臺】留言#銀行#

疏堵结合促跨境证券规范发展

理事長的話活動報導

黄利军等:外汇管制之下,保险金如何跨境转移?_搜狐网

初階外匯人員專業能力測驗經典講義與試題(115年最新版) | 誠品線上

Robert - 一邊等晚餐,一邊整理教材。只有我是自帶餐具,其他人都是用假紙帶與塑膠袋。 16_42「銀行業辦理外匯業務管理辦法」係依據下列那一個法律授權訂定?  (A)銀行法(

外汇主经纪业务上线——银行间债券市场及外汇市场对外开放新举措| China Law Insight

Untitled

外汇7号文最新政策解析:境内员工境外股权激励合规操作全攻略- ingstart-全球公司成立与合规

中资企业境外发债常见问题解读| 北京金诚同达律师事务所_JT&N

中央銀行令

銀行業辦理外匯業務管理辦法修正條文第一章總則第一條本辦法依中央銀行法第三十

临港深度观察:外汇政策支持与管理创新- Lexology

券商公會龍頭之爭雙雄對決元富證券董事長陳俊宏參選政見- 日報- 工商時報

保险、证券公司等非银行金融机构外汇业务市场准入、退出审批”行政审批服务指南

投资者教育

新頒法規輯要暨 新聞稿彙總

宏典文化

11月外汇违规处罚大增,500多家机构违规使用“金控”等名称- 21经济网

探索互联互通新模式—外汇及跨境政策半年报(2019H1)

Untitled

广东广悦律师事务所

PPT - 外商投资企业办理外汇业务指南PowerPoint Presentation - ID:6930962

19 外幣最新題庫解析| PDF

你知唔知,全球跨境支付市場2025年已經衝破300億美元?! 🔥🌍 係時候認識國際銀行部!佢專攻跨國資金大挪移、管理多國貨幣,仲要搞掂各地複雜監管,服務大企業同有全球夢想嘅你~✨  🚀 5大核心職能一覽: 跨境支付+匯款💸 秒速安全將錢由香港飛去歐美! 外幣戶口+外匯 ...

合格境外机构投资者境内证券投资管理办法

跨境投资合规:境外直接投资ODI核准备案申报指南

PPT - 進出口外匯實務PowerPoint Presentation, free download - ID:6869721

台商投資大陸留意外匯業務登記憑證- KSP凱博聯合會計師事務所-稅務、審計、專業顧問服務

外资,大利好-36氪

Digital Commons @ Lingnan University 台灣入世銀行服務業在法規和政策上之調適

临港深度观察:外汇政策支持与管理创新- Lexology

宝付外汇业务违规被罚212万元,被指违反规定将境内外汇转移境外等,全资股东漫道金服于上半年更名

广东广悦律师事务所

刚刚!外资转让,又一家基金公司股权变更_ 证券时报网

外汇主经纪业务上线——银行间债券市场及外汇市场对外开放新举措| China Law Insight

宝付外汇业务违规被罚212万元,被指违反规定将境内外汇转移境外等,全资股东漫道金服于上半年更名

国新办举行新闻发布会介绍货币金融政策支持实体经济高质量发展成效_广东省地方金融监督管理局网

宏典文化

關於獲得結售匯業務經營資格的公告

国家外汇管理局文告

进一步便利外汇风险管理QFII/RQFII可通过更多途径办理即期结售汇和外汇衍生品交易

最新外汇管理法规目录

即時公司法解釋】 【金管會證期局】 【臺灣證券交易所】

證券業辦理外匯業務管理辦法部分條文修正總說明

宏典文化

國家外匯管理局門戶網站

外幣保單證照高分速成(附完美筆記雲端課程講座) | 誠品線上

金管會- 開放證券業辦理#國際證券業務為推動金融市場自由化、吸引海外資金回流,並有效運用本國證券母公司之資本及信用,以擴大國際金融業務 參與者之規模,金管會歷經多次跨部會溝通,於101年12月會同中央銀行擬具#

外汇主经纪业务上线——银行间债券市场及外汇市场对外开放新举措| China Law Insight

管理外匯條例| PDF

證券商業務開放重點與法規修正說明

海外資金回台答疑:台商要如何辦理銀行外匯業務申報? - KSP凱博聯合會計師事務所-稅務、審計、專業顧問服務

五维举措迎外资!合格境外投资者制度优化方案推出,23年制度演进迎新突破

Untitled

政策汇编| 国家外汇管理局发布最新《现行有效外汇管理主要法规目录(截至2021年12月31日)》 - 知乎

金融法規彙編(十一版) - 金融監督管理委員會- 國家網路書店

證券業辦理外匯業務管理辦法部分條文修正條文對照表

国新办举行新闻发布会介绍2024年一季度金融运行和外汇收支情况

外匯收支或交易申報小常識-匯款性質申報範例】 近年來隨著國人投資理財管道多元,除了國內的證券公司,也可直接在海外券商開戶購買外國公司的股票,或其他合法的國外交易平台購買金融商品🪙。但在投資不同國家琳瑯滿目的海外商品前,應先充分了解其投資風險,國人投資前請  ...

宏典文化

開放證券商辦理國際證券業務與外匯業務,引領我國證券市場邁向國際化與自由化

02 март 0 1
2023 copyright text.