stroygeometria.ru
stroygeometria.ru

證券 帳號 被 知道 會 怎樣 (99) 사진

國內多家證券客戶遭冒名下單港股,金管會強調帳戶安全機制需落實| iThome

個資外洩會怎樣?不只帳號被盜,還可能成為詐騙集團幫兇?! | Whoscall 專欄

康和綜合證券-反詐騙專區

元大證券投資先生-最懂你的投資專家,投資必備神器

常見問題彙整- Fugle 富果客服中心

腾讯会议移动端快速使用指南-腾讯会议- 腾讯会议帮助中心

臺灣證券交易所- ✦  去年表弟加入了一個股票LINE群組,群裡「老師」自稱資深操盤手,天天發獲利截圖與「明牌」,說只要跟著買,穩賺不賠。起初表弟照做,賺了幾千塊,信心大增。  ✦ 沒多久,「老師」推薦一檔未上市的「仙股」,聲稱是內線消息,只限群組內部投資。表弟 ...

大戶投APP熱門功能! 分點券商是什麼?一次看懂大戶行為!預期賣壓、避開追高|豐雲學堂2026 年01 月

違約交割是什麼?違約交割會怎樣?後續如何處理? - Mr.Market市場先生

最新公告

富途證券(香港)幫助中心-如何知道我的賬戶目前有哪些風險

統一證券-最懂你的投資帳戶

防制金融投資詐騙專區_富邦綜合證券

從零開始買「交割、證券戶篇」》多個「證券帳號」很麻煩?1方法輕鬆解決! - Smart自學網|財經好讀- 智富月刊- 股票- (股票,新手,證券戶,證券 ,雷龍慢步,從零開始買,買股票,交割戶,集保帳號,集保e手掌握)

人頭帳戶氾濫,打詐國家隊怎麼加快部會和企業合作、從源頭「阻詐」? - 報導者The Reporter

📣臺灣證券交易所遭假冒,大家要小心留意📣 如果看到圖上那種網站,請小心留意囉! 那是#假冒證交所的假網站! 近日收到有民眾檢舉,有人假冒臺灣證券交易所名義和商標設立網站💢💢💢  #不法人士假冒證交所相似網站,竊取投資人真實帳號密碼

康和綜合證券-反詐騙專區

如何查自己有多少銀行帳戶?「銀行帳戶查詢功能」幫你找回被遺忘的錢! - 文章資訊- 全謹代書事務所-謝敦堯代書

2026股票開戶要帶什麼?新手證券開戶資格及券商資訊整理- Mr.Market市場先生

元大證券

我不會開投資群組這不是詐騙訊息#最賺錢的那支股票#就是你遺忘的那支830%的投資報酬率是什麼概念?是一種突然撿到錢的概念。  30歲時從一個月光族,大徹大悟跟著股市老手吳爸爸,開始買股票投資,爸爸最常跟我說的觀念是#

长桥新加坡证券开户指南· BMPI

打詐!國內銀行連爆證券戶被凍結「請到分行解鎖」,網友:違約交割誰賠? | 動區動趨-最具影響力的區塊鏈新聞媒體

警示帳戶怎麼解除?律師教你4 步驟快速解凍與恢復流程! - 翊宇律師事務所

證交法有哪些規定?怎樣算內線交易?股民不可不慎! - 法律010

證交法有哪些規定?怎樣算內線交易?股民不可不慎! - 法律010

2026 IB盈透證券開戶教學:IB開戶完整中文圖解步驟- Mr.Market市場先生

成為告誡戶會怎樣?貓董律師告訴你如何撤銷告誡處分救濟- 貓董律師|法律顧問x法律諮詢x契約合約

警示帳戶是什麼?如何解除警示帳戶?帳戶凍結自救整理! - 法律010

如何查詢元富證券開戶分公司與證券帳號? - Fugle 富果客服中心

康和綜合證券-反詐騙專區

我的證券帳戶們

怎麼查自己有哪些證券戶- 金融板| Dcard

大昌證券

警示帳戶是什麼?律師告訴你如何快速解除!避免淪為人頭戶

中信亮點family|中信證券

中信亮點family|中信證券

老叔比較笨老叔知道自己是大器晚成、大雞晚啼但老叔從未放棄因為老叔知道跌倒10次沒摔死,只要再爬起來一次

如何快速找回被遗忘的股票账号和密码?丨秒懂金融

客戶違約交割!證券營業員會被罰錢?網友分析重點:是真的|熱門話題|網路溫度計DailyView

康和綜合證券-反詐騙專區

什麼是警示帳戶?帳戶被凍結的話可以領錢、匯款嗎?要怎麼解除?|法律百科Legispedia

📣正式啟用📣兆豐證券專屬簡訊短碼68777 🔒兆豐證券透過專屬短碼簡訊「68777」發送通知訊息!  ✓官方專屬一秒辨識✓完全信任簡訊來源✓守護客戶資產安全-

小資族投資首選?口袋證券手續費優惠、開戶流程、綁定銀行帳戶全攻略

元大證券

資安新聞周報》大量財經粉專突遭臉書封殺!數發部回應/ 誤點臉書假警告信,遭下載竊資程式/ 台灣人愛用的這些密碼

常見問題彙整- Fugle 富果客服中心

如何查詢元富證券開戶分公司與證券帳號? - Fugle 富果客服中心

近期詐騙手法頻繁更新,請大家務必提高警覺。 口袋證券不會透過私人帳號、陌生LINE、簡訊,要求提供個人資料或進行任何操作。  遇到來源不明的訊息、不確定的連結,請務必不要點擊。 任何要求輸入帳號、密碼、驗證碼的行為,都請先停下來查證。 如有疑慮,請直接撥打口袋 ...

[蕾咪] 3種交割戶與證券戶的差別!?投資股票該開什麼帳戶?如何選擇好的交割戶?feat.新光銀行

詐騙】投資理財書籍免費送?私訊立即領取?投資詐騙廣告貼文辨識學起來| MyGoPen

集保e存摺首創「證券資產趨勢圖」,便利投資人掌握資產價值成長-TDCC 臺灣集中保管結算所

元大證券投資先生-最懂你的投資專家,投資必備神器

防制金融投資詐騙專區_富邦綜合證券

警示帳戶怎麼解除?律師教你4 步驟快速解凍與恢復流程! - 翊宇律師事務所

如何快速找回被遗忘的股票账号和密码?丨秒懂金融

不知道什麼是告誡處分的人必看!貓董律師告訴你告誡帳戶怎麼解除- 貓董律師|法律顧問x法律諮詢x契約合約

美股ETF QQQ 會配息嗎?你該知道的投資重點與配息率分析-口袋學堂

從22歲出社會第一次領薪水就開始存錢到今年滿32歲終於看到集保帳戶資產1000萬了(哭出來😭) 這十年間雖然一樣賺的不多(薪水完全沒漲哈)  但因為我把存錢當興趣💛 每個月發薪水都是先存再花

匯款匯錯帳號被騙2萬塊!警政署曝最新詐騙手法,已經多民眾接連上當| 風生活綜合報導| 風生活- 風傳媒

宅在家學習網

盜用證券帳戶違法交易股票的犯罪手法和案件頻發的原因

大家會在意被家人知道自己的帳戶餘額,還有證券戶交易內容嗎? 來幫原po解惑👉 https://dcard.link/3D4JJc(#加編)  --------------------------------------------- 追蹤Dcard 出社會,一起暢聊畢業後的各種事

康和綜合證券-反詐騙專區

打詐!國內銀行連爆證券戶被凍結「請到分行解鎖」,網友:違約交割誰賠? | 動區動趨-最具影響力的區塊鏈新聞媒體

LINE帳號被鎖好崩潰!5分鐘傳2則相同訊息到4群組,他被強制登出…LINE無預警停權,數發部應介入| 產業熱點| 產業|

永豐金證券

【e指發】證券帳務查詢

如何查詢元富證券開戶分公司與證券帳號? - Fugle 富果客服中心

銀行、證券VIP限定/【豐學PRIME2.0】每日直送電子報,行情重點X 潛力股早知道!|加值內容|豐雲學堂

富途證券(香港)幫助中心-綜合帳戶升級

抖音:账号“大蓝”推荐特定股票平台决定对其无限期封禁

中信亮點family|中信證券

詐騙】中國信託電子郵件說暫停您的帳戶?身份驗證未完成?當心釣魚連結| MyGoPen

元大證券

打詐!國內銀行連爆證券戶被凍結「請到分行解鎖」,網友:違約交割誰賠? | 動區動趨-最具影響力的區塊鏈新聞媒體

這是詐騙嗎… - 理財板| Dcard

情報] 台銀:台幣低於1000會管制帳戶外幣不會- 看板Bank_Service - 批踢踢實業坊

個資外洩會怎樣?不只帳號被盜,還可能成為詐騙集團幫兇?! | Whoscall 專欄

存摺裡莫名多出一筆錢,擅自花掉其實不會構成侵占罪?律師提醒:匯錯帳號對方又不還,你該這樣做- 今周刊

常見問題彙整- Fugle 富果客服中心

個資外洩會怎樣?不只帳號被盜,還可能成為詐騙集團幫兇?! | Whoscall 專欄

人頭帳戶— 財團法人民間司法改革基金會

LINE Pay怎麼用&LINE Pay Money全新上線一次看- 遠傳電信FETnet

臺灣證券交易所- <假投資真詐騙,詐騙集團祕密大公開> 近期股票投資相當熱絡,詐騙案也不斷地增加~  詐騙那麼多,是不是查資料都看得頭昏腦脹的呀?🤔️🤔️🤔️ 今天我們一次幫你整理好~來一個詐騙手法大揭密!!!  詐騙無非就是使用電話或簡訊,用這三種方式詐騙

盈透证券更新W-8BEN表格2小时被骗70万看到5.15  富途钓鱼短信诈骗的新闻,给大家避个雷,盈透的双重认证(尤其是faceid)也并不完全保险。首先这个链接虽...

抽中股票,但帳戶餘額不足所以違約交割?」 「如果不把錢補足,帳戶不只會凍結,還可能吃上官司?」 -- 真的別傻了! 參加股票抽籤沒有違約交割或帳戶被凍結的問題!  如果申購款不足,頂多只會被列為不合格件,無法參與此次的申購而已。 所以如果有人這樣和你說,就絕對是 ...

(金融總會主辦)【Shin Li 教你數位金融】如何線上開證券戶?手把手教你投資第一步! ft.李勛 EP.5

打詐!國內銀行連爆證券戶被凍結「請到分行解鎖」,網友:違約交割誰賠? | 動區動趨-最具影響力的區塊鏈新聞媒體

LINE帳號被盜案件暴增8成官方親揭3手法| 產經| 中央社CNA

2026股票開戶要帶什麼?新手證券開戶資格及券商資訊整理- Mr.Market市場先生

宅在家學習網

小心普發現金假網站警方籲民眾勿點可疑連結| 社會| 中央社CNA

這次台新銀行事件看來只是「沒有頻繁交易」導致大家可以散會了

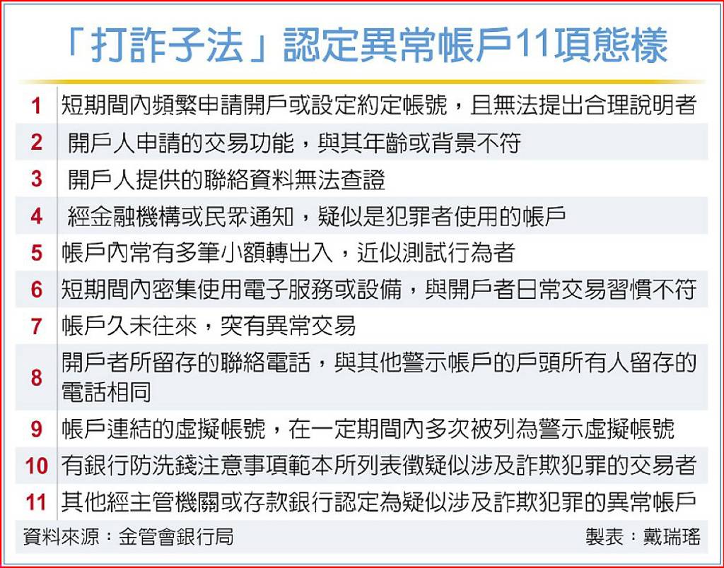
打詐子法上路銀行添三法寶- 日報- 工商時報

被列為「警示帳戶」怎麼辦?專業律師教你如何快速解除!

台新證券啟用LINE通知型訊息,攜手宜睿智慧實現電子禮票券100%送達率|LINE Biz-Solutions

上個月底東京都內的一名61歲公司職員,正透過iPad查看家中證券帳戶時,意外收到一連串「國內株式約定通知」,內容顯示其證券帳戶中大量股票交易突然成立。他驚愕不已,因為該帳戶雖為妻子名義,但兩人當時正一同待在家中,並無進行任何操作。醫療機器、精密設備等他多年來  ...

02 март 0 1
2023 copyright text.